薪水扣薪,積欠卡債,債務協商,整合負債,更生
關於協會
高雄分會
台南分會
新竹分會
台中分會
桃園分會
台北分會
諮詢項目
債務協商
債務更生
前置調解
變更協商
清算程序
債務清償
1.什麼是債務更生?債務更生適用對象為何?
2.債務清償後多久可以辦貸款?
3.何謂消費者債務清理條例?
4.沒工作、沒財產,能辦理嗎?
5.什麼是前置協商?前置協商的適用對象為何?
6.更生或清算之免責條件?
7.參加過95年協商,還可參加其他方案?
8.債務清償後多久可以辦貸款?
9.什麼是債務更生?債務更生適用對象為何?
10.債務人應該選擇辦理更生或清算程序呢?
民事書狀範例
債清書狀範例
聯絡資訊
【訊息公告】 115年05月01日至115年05月03日適逢五一連續假期, 若有關於金融債務或法律之問題需要本協會服務之民眾, 歡迎撥打免付費客服電話0809-037-010來電諮詢!! 祝各位民眾,休假愉快諸事大吉!!
【前置協商案例】- 蔡小姐債務約116萬5995元,5間銀行每月繳納銀行最低應繳額約2萬9,整合協商後每月還款11,000元。
【債務更生案例】 林小姐負債總額283萬4664元,法院更生成立後每月還款2744元,6年還款總額19萬7568元,清償比例:6.97 %
【前置協商案例】- 陳先生債務約112萬5363元,4間銀行每月繳納銀行最低應繳額約2萬7,整合協商後每月還款13,100元。
【債務更生案例】 葉先生負債總額374萬7351元,法院更生成立後每月還款2818元,6年還款總額20萬2896元,清償比例:5.41 %
【前置協商案例】- 劉小姐債務約57萬417元,3間銀行每月繳納銀行最低應繳額約2萬,整合協商後每月還款6624元。
【債務更生案例】 呂小姐負債總額171萬947元,法院更生成立後每月還款9,100,6年還款總額65萬5200,清償比例:38.29 %
【債務更生案例】 陳小姐負債總額123萬2078元,法院更生成立後每月還款4,334,6年還款總額31萬2048,清償比例:25.33 %
【前置協商案例】- 呂先生債務約154萬8969元,4間銀行每月繳納銀行最低應繳額約3萬4,整合協商後每月還款13,500元。
【前置協商案例】- 廖小姐本金加利息負債約129萬935元,前置協商後減免13年來利息,以本金37萬403元還款,每月還款3067元。
【債務更生案例】 黃先生負債總額306萬5132元,法院更生成立後每月還款1萬5,6年還款總額108萬,清償比例:35.24 %
【前置協商案例】- 謝先生本金加利息負債約89萬7057元,前置協商後減免16年來利息,以本金23萬763元還款,每月還款1283元。
【債務更生案例】 謝先生負債總額296萬6558元,法院更生成立後每月還款11,174元,6年還款總額80萬4528,清償比例:27.12 %
【債務更生案例】 曾小姐負債總額349萬6874元,法院更生成立後每月還款9,000元,6年還款總額64萬8000,清償比例:18.53 %
【債務更生案例】 蔡小姐負債總額591萬6286元,法院更生成立後每月還款2,191元,6年還款總額15萬7752,清償比例:2.66 %
【前置協商案例】- 范小姐債務約112萬,2間銀行每月繳納銀行最低應繳額約1萬8,整合協商後每月還款6,725元。
【債務更生案例】 白先生負債總額222萬9327元,法院更生成立後每月還款13494元,6年還款總額97萬1568,清償比例:43.58 %
【債務更生案例】 謝小姐負債總額126萬3154元,法院更生成立後每月還款1000元,6年還款總額7萬2,清償比例:5.7 %
【前置協商案例】- 蔡先生債務約168萬,7間銀行每月繳納銀行最低應繳額約5萬6,整合協商後每月還款1萬9。
【債務更生案例】 劉先生負債總額1035萬8824元,法院更生成立後每月還款1800元,6年還款總額7萬2,清償比例:1.25 %
【前置協商案例】- 蔡先生債務約247萬,4間銀行每月繳納銀行最低應繳額約6萬1,整合協商後每月還款2萬1。
【債務更生案例】 潘小姐負債總額513萬6293元,法院更生成立後每月還款1,900元,6年還款總額13萬6800,清償比例:2.66%
【前置協商案例】- 江小姐債務約140萬,3間銀行每月繳納銀行最低應繳額約3萬2,整合協商後每月還款1萬100。
【前置協商案例】- 李先生債務約136萬,5間銀行每月繳納銀行最低應繳額約4萬3,整合協商後每月還款1萬3600元。
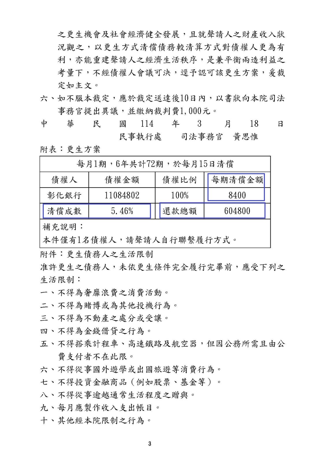
【債務更生案例】 蔡小姐負債總額1108萬4802元,法院更生成立後每月還款8400元,6年還款總額60萬4800,清償比例:5.46%
【前置協商案例】- 黃小姐債務約186萬,6間銀行每月繳納銀行最低應繳額約5萬7,整合協商後每月還款1萬2000元。
【債務更生案例】 林小姐負債總額928萬9624元,法院更生成立後每月還款6,394元,6年還款總額46萬368,清償比例:4.96%
【前置協商案例】- 楊小姐債務約71萬2000元,4間銀行每月繳納銀行最低應繳額約2萬7,整合協商後每月還款8,000元。
【債務更生案例】 葉小姐負債總額461萬4322元,法院更生成立後每月還款2,000元,6年還款總額14萬4000,清償比例:3.12%
【債務更生案例】 王先生負債總額283萬4180元,法院更生成立後每月還款6,645元,6年還款總額47萬8440,清償比例:16.88%
【債務更生案例】 吳小姐負債總額386萬924元,法院更生成立後每月還款3000元,6年還款總額21萬6000,清償比例:5.59%
【前置協商案例】- 劉先生債務約257萬4000元,6間銀行每月繳納銀行最低應繳額約8萬,整合協商後每月還款1萬6500元。
【債務更生案例】 蔡先生負債總額785萬4063元,法院更生成立後每月還款5,796元,6年還款總額41萬7312,清償比例:5.31%
【債務更生案例】 歐陽先生負債總額1054萬685元,法院更生成立後每月還款9,100元,6年還款總額65萬5200,清償比例:6.22%
【前置協商案例】- 樊先生本金加利息負債約457萬5661元,前置協商後減免8年來利息,以本金128萬7802元還款,每月還款8893元。
【債務更生案例】 謝小姐負債總額490萬3342元,法院更生成立後每月還款3,000元,6年還款總額21萬6000,清償比例:4.41%
【債務更生案例】 許小姐負債總額161萬7225元,法院更生成立後每月還款3,304元,6年還款總額23萬7888,清償比例:14.71%
【前置協商案例】- 謝小姐債務約127萬8726元,每月繳納銀行最低應繳額約3萬8,整合協商後每月還款1萬1000元。
【債務更生案例】 蔡先生負債總額326萬4872元,法院更生成立後每月還款1,718元,6年還款總額12萬3696,清償比例:3.79%
【前置協商案例】- 林小姐債務約138萬6943元,每月繳納銀行最低應繳額約4萬3,整合協商後每月還款1萬4629元。
【債務更生案例】 陳小姐負債總額705萬8897元,法院更生成立後每月還款4,050元,6年還款總額29萬1600,清償比例:4.13%
【債務更生案例】 袁小姐負債總額169萬5393元,法院更生成立後每月還款3,100元,6年還款總額22萬3200,清償比例:13.16%
【前置協商案例】- 蔡小姐本金加利息負債約9萬5602元,前置協商後減免5年來利息,以本金3萬4149元還款,每月還款1529元。
【債務更生案例】 游小姐負債總額464萬2085元,法院更生成立後每月還款1,697元,6年還款總額12萬2184,清償比例:2.63%
【前置協商案例】- 白先生債務約195萬6150元,每月繳納銀行最低應繳額約6萬2,整合協商後每月還款1萬9263元。
【前置協商案例】- 張先生債務約82萬9320元,每月繳納銀行最低應繳額約3萬2,整合協商後每月還款6,940元。
【前置協商案例】- 林小姐債務約99萬428元,每月繳納銀行最低應繳額約3萬6,整合協商後每月還款7,821元。
【債務更生案例】 廖小姐負債總額110萬1642元,法院更生成立後每月還款1,000元,6年還款總額7萬2000,清償比例:6.53%
【債務更生案例】 -蔡小姐負債總額193萬5042元,法院更生成立後每月還款2410元,6年還款總額17萬3520,清償比例:8.97%
【債務更生案例】 -歐陽小姐負債總額150萬1191元,法院更生成立後每月還款1987元,6年還款總額14萬3064,清償比例:9.53%
【前置協商案例】- 林先生債務約141萬6251元,每月繳納銀行最低應繳額約4萬8,整合協商後每月還款1萬4元。
【債務更生案例】 -王先生負債總額230萬8094元,法院更生成立後每月還款1515元,6年還款總額10萬9080,清償比例:4.72%
【前置協商案例】- 范姜先生債務約102萬7826元,每月繳納銀行最低應繳額約3萬,整合協商後每月還款1萬1500元。
【前置協商案例】- 李小姐本金加利息負債約34萬629元,前置協商後減免9年來利息,以本金19萬2060元還款,每月還款1067元。
【債務更生案例】 -劉小姐負債總額741萬2955元,法院更生成立後每月還款1000元,6年還款總額7萬2,清償比例:0.971%
【債務更生案例】 -范姜先生負債總額554萬9812元,法院更生成立後每月還款3,800元,6年還款總額27萬3600,清償比例:4.93%
【債務更生案例】 -黃小姐負債總額191萬2285元,法院更生成立後每月還款3,219元,6年還款總額23萬1768,清償比例:12.11%
【前置協商案例】- 林小姐本金加利息負債約74萬5338元,前置協商後減免15年來利息,以本金9萬6419元還款,每月還款3000元。
【債務更生案例】 -范姜小姐負債總額116萬8179元,法院更生成立後每月還款3,700元,6年還款總額26萬6400,清償比例:22.88%
【債務更生案例】 -葉先生負債總額684萬9385元,法院更生成立後每月還款2,218元,6年還款總額15萬9696,清償比例:2.33%
【前置協商案例】- 蔡小姐本金加利息負債約159萬1248元,前置協商後減免17年來利息,以本金40萬1273元還款,每月還款3387元。
【前置協商案例】- 蘇先生債務約186萬2711元,每月繳納銀行最低應繳額約5萬3,整合協商後每月還款2萬元。
【債務更生案例】 -莊小姐負債總額850萬7691元,法院更生成立後每月還款5,000元,6年還款總額36萬,清償比例:4.23%
【債務更生案例】 -王小姐負債總額146萬7502元,法院更生成立後每月還款1萬元,6年還款總額72萬,清償比例:49.06%
【前置協商案例】- 吳小姐債務約82萬2100元,每月繳納2家銀行最低應繳額約2萬1,整合協商後每月還款1萬元。
【前置協商案例】- 范姜小姐債務約63萬1300元,每月繳納各家最低應繳額約3萬2,整合協商後每月還款3,810元。
【債務更生案例】 -吳先生負債總額362萬9536元,法院更生成立後每月還款4,300元,6年還款總額30萬9600元,清償比例:8.53%
【債務更生案例】 -羅先生負債總額543萬177元,法院更生成立後每月還款1,400元,6年還款總額10萬800元,清償比例:1.86%
【前置協商案例】- 柯小姐債務約92萬5944元,每月繳納各家最低應繳額約4萬3,整合協商後每月還款7,804元。
【債務更生案例】 -陳小姐負債總額163萬6311元,法院更生成立後每月還款1,000元,6年還款總額7萬2元,清償比例:4.40%
【前置協商案例】- 陶小姐債務約108萬7303元,每月繳納各家最低應繳額約4萬,整合協商後每月還款9,493元。
【債務更生案例】 -陳先生負債總額147萬1893元,法院更生成立後每月還款5835元,6年還款總額42萬120元,清償比例:28.54%
【債務更生案例】 -蕭小姐負債總額162萬2204元,法院更生成立後每月還款1,000元,6年還款總額7萬2元,清償比例:4.44%
【前置協商案例】- 吳先生負債約66萬3631元,每月繳納各家最低應繳額約2萬5,整合協商後每月還款8,500元。
【前置協商案例】- 王小姐負債約75萬3107元,每月繳納各家最低應繳額約3萬6,辦理前置協商後每月還款9,600元。
【前置協商案例】- 張先生負債約72萬9989元,每月繳納各家最低應繳額約3萬7,辦理前置協商後每月還款1萬2元。
【前置協商案例】- 林小姐負債約87萬6520元,每月繳納各家最低應繳額約4萬3,辦理整合協商後每月還款11,500元。
【前置協商案例】- 吳小姐負債約62萬1904元,每月繳納各家最低應繳額約3萬4,整合協商後每月還款1萬1元。
【前置協商案例】- 翁先生債務約87萬6520元,每月繳納各家最低應繳額約3萬4,整合協商後每月還款11,500元。
【債務更生案例】 -蔡先生負債總額581萬9741元,法院更生成立後每月還款1526元,6年還款總額10萬9872元,清償比例:2.11%
【前置協商案例】- 簡先生債務約137萬1290元,每月繳納各家最低應繳額約4萬,整合協商後每月還款1萬8500元。
【前置協商案例】- 梁先生債務約89萬7233元,每月繳納各家最低應繳額約3萬2,整合協商後每月還款1萬元。
【前置協商案例】- 張小姐本金加利息負債約24萬6136元,前置協商後減免3年來利息,以本金17萬612元還款,每月還款1965元。
【債務更生案例】 -唐先生負債總額891萬9264元,法院更生成立後每月還款2300元,6年還款總額16萬5600元,清償比例:1.86%
【前置協商案例】- 孟小姐本金加利息負債約86萬2466元,前置協商後減免8年來利息,以本金22萬5499元分期0利率,每月還款1,253元。
【前置協商案例】- 游先生債務約121萬,每月繳納各家最低應繳額約3萬6,整合協商後每月還款7,652元。
【債務更生案例】 -李小姐負債總額249萬7988元,法院更生成立後每月還款5,700元,6年還款總額41萬400元,清償比例:16.43%
【前置協商案例】- 董先生債務約182萬947元,每月繳納各家最低應繳額約5萬3,整合協商後每月還款2萬5元。
【前置協商案例】- 游先生債務約120萬6454元,每月繳納各家最低應繳額約3萬9,前置協商後減免6個月利息以本金分期每月還款1萬6。
【債務更生案例】 -田小姐負債總額188萬6294元,法院更生成立後每月還款1451元,6年還款總額10萬4472元,清償比例:5.54%
【前置協商案例】- 許小姐債務約90萬,每月繳納各家最低應繳額約2萬9,整合協商後每月還款13,500元。
【前置調解案例】- 周小姐債務約47萬3682元,每月繳納各家最低應繳額約1萬4,前置調解後減免6個月利息以本金分期每月還款6,149元。
【前置協商案例】- 高小姐本金加利息負債約40萬4035元,前置協商後減免12年來利息,以本金分54期5%每月繳款1,999元。
【前置協商案例】- 盧先生債務約137萬2779元,每月繳納各家最低應繳額約4萬6,整合協商後每月還款12,154元。
【前置協商案例】- 郭小姐債務約66萬3631元,每月繳納各家最低應繳額約2萬3,整合協商後每月還款8,500元。
【前置協商案例】- 黃小姐債務約72萬9989元,每月繳納各家最低應繳額約2萬8,整合協商後每月還款1萬2。
【前置協商案例】- 張簡先生本金加利息負債約48萬3405元,前置協商後減免6年來利息,以本金分120期6%每月繳款1,399元。
【債務更生案例】 -陳小姐負債總額約203萬2637元,法院更生成立後每月還款5600元,6年還款總額40萬3200元,清償比例:19.84%
【前置協商案例】- 游小姐債務約83萬3609元,每月繳納各家最低應繳額約5萬,整合協商後每月還款1萬2000元。
【債務更生案例】 -蕭先生負債總額約605萬6171元,法院更生成立後每月還款2,226元,6年還款總額16萬272元,清償比例:2.64%
【前置協商案例】- 吳先生債務約112萬3459,每月繳納各家最低應繳額約4萬2,整合協商後每月還款1萬3元。
【債務更生案例】 -董小姐負債總額約610萬22元,法院更生成立後每月還款4,743元,6年還款總額34萬1496元,清償比例:5.6%
【債務更生案例】 -陳先生負債總額約318萬6447元,法院更生成立後每月還款8,000元,6年還款總額57萬6000元,清償比例:18.08%
【前置協商案例】- 劉小姐債務約122萬,每月繳納各家最低應繳額約4萬6,整合協商後每月還款12,500元。
【債務更生案例】 -李小姐負債總額約269萬8530元,法院更生成立後每月還款10,331元,6年還款總額74萬3832元,清償比例:27.56%
【前置協商案例】- 鄭先生債務約134萬,每月繳納各家最低應繳額約4萬8,整合協商後每月還款12,887元。
【前置協商案例】- 王小姐債務約44萬,每月繳納各家最低應繳額約1萬8,整合協商後每月還款1萬元。
【前置協商案例】- 邱先生本金加利息負債約298萬5407元,前置協商後減免12年來利息,以本金分180期0%每月繳款4,525元。
【前置協商案例】- 林小姐債務約61萬,每月繳納各家最低應繳額約3萬1,整合協商後每月還款1萬5元。
【前置協商案例】- 廖先生債務約154萬,每月繳納各家最低應繳額約4萬,整合協商後每月還款20,500元。
【債務更生案例】 -陳先生負債總額約247萬2468元,法院更生成立後每月還款8,619元,6年還款總額62萬568元,清償比例:25.10%
【前置協商案例】- 周先生債務約74萬,每月繳納各家最低應繳額約1萬9,整合協商後每月還款9,500元。
【前置協商案例】- 張小姐本金加利息負債約43萬,前置協商後減免8年來利息,以本金分80期7%每月繳款1,946元。
【前置協商案例】- 劉小姐債務約120萬,每月繳納各家最低應繳額約3萬7,整合協商後每月還款6,706元。
【前置協商案例】- 林小姐債務約58萬,每月繳納各家最低應繳額約2萬4,整合協商後每月還款5,500元。
【前置協商案例】- 沈先生債務約66萬,每月繳納各家最低應繳額約1萬9,整合協商後每月還款5,276元。
【前置協商案例】- 傅先生債務約48萬,每月繳納各家最低應繳額約1萬7,整合協商後每月還款5,525元。
【前置協商案例】- 陳小姐本金加利息負債約33萬,前置協商後減免9年來利息,以本金分132期4%每月繳款1,099元。
【前置協商案例】- 張小姐本金加利息負債約170萬,前置協商後減免13年來利息,以本金分180期0%每月繳款2,934元。
【債務更生案例】 -董小姐負債總額約116萬3567元,法院更生成立後每月還款3000元,6年還款總額21萬6000元,清償比例:18.56%
【前置協商案例】- 林先生債務約125萬,每月繳納各家最低應繳額約4萬2,整合協商後每月還款1萬4000元。
【債務更生案例】 -楊小姐負債總額約483萬2345元,法院更生成立後每月還款4166元,6年還款總額29萬9952元,清償比例:6.21%
【前置協商案例】- 姚小姐債務約79萬,每月繳納各家最低應繳額約2萬1,整合協商後每月還款1萬3500元。
【前置協商案例】- 陶先生債務約139萬,每月繳納各家最低應繳額約2萬8,整合協商後每月還款1萬7元。
【債務更生案例】 -曾小姐負債總額約80萬5086元,法院更生成立後每月還款2,081元,6年還款總額14萬9832元,清償比例:18.61%
【前置協商案例】- 宋先生債務約170萬,每月繳納各家最低應繳額約6萬9,整合協商後每月還款9,471元。
【前置協商案例】- 李小姐債務約49萬,每月繳納各家最低應繳額約1萬7,整合協商後每月還款8500元。
【債務更生案例】 -鐘先生負債總額約885萬9618元,法院更生成立後每月還款7,751元,6年還款總額55萬8072元,清償比例:6.29%
【前置協商案例】- 莊小姐本金加利息負債約308萬,前置協商後減免16年來利息,以本金分180期0%每月繳款6,049元。
【債務更生案例】 -于小姐負債總額約216萬4609元,法院更生成立後每月還款1693元(3個月為一期5079元),6年還款總額12萬1896元,清償比例:5.63%
【債務更生案例】 -范小姐負債總額約956萬,法院更生成立後每月還款2,300元,6年還款總額16萬5600元,清償比例:1.73%
本會為內政部核准設立之法律服務團體,開放諮詢均為免費,敬請把握!!0809-037010
現在位置:
首頁
>
輔導案例
>
債務更生
債務協商
債務更生
前置調解
變更協商
清算程序
債務清償
訪客人數
日期:2025-09-26
點閱數:369
【債務更生案例】 蔡小姐負債總額1108萬4802元,法院更生成立後每月還款8400元,6年還款總額60萬4800,清償比例:5.46%
姓 名:蔡小姐
負債總額:
1108
萬4802元
更生後清償總額:
60
萬4800元
更生裁定日期:114年3月
職 業:行政人員
收 入:2萬7
更生方案:
6
年72期,每月還款金額8,400元。
清償比例:5.46%
【案例簡介】
43歲的蔡小姐,為行政人員,月收入約2萬7,
20年前因擔任前夫房貸保證人,
之後因無法負擔房貸,房屋遭拍賣後有不足額,
多年來本金加利息債務已累積為1108
萬4802元,
為解決債務問題依據消費者債務清償條例,向橋頭地方法院聲請更生程序,
橋頭地方法院就其收入扣除生活必要費用及扶養費後再加計保單價值金後,
裁定其以第1-72期每個月為一期,每月還款8,400元,
6年總清償金額21
萬6000元,清償比例約5.59%,餘債務金額免除。
中華民國消費者金融債務法律輔導協會 電話: 07-3800518 地址: 高雄市三民區九如一路502號14樓B5 E-MAIL: cdca0928@gmail.com